Skip to content
MODEX
Back of the envelope analytics.
Menu
Home
About
Technical
The Shelf
Other
Contact
More
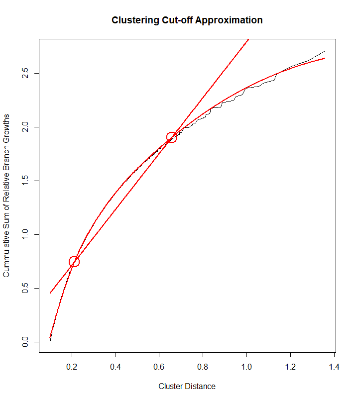
Cluster Growth Rate Fitting for Cut Estimation
Post navigation
Previous
DEEP DIVE: Opioids ~ Unsupervised Methods for Kick-back Detection
Leave a comment
Cancel reply
Δ
Comment
Subscribe
Subscribed
MODEX
Sign me up
Already have a WordPress.com account?
Log in now.
MODEX
Subscribe
Subscribed
Sign up
Log in
Copy shortlink
Report this content
View post in Reader
Manage subscriptions
Collapse this bar